Version 1.9.26

Build 0035
Aufträge, Anträge: Detailbutton ist nach links gerückt

In mehreren Listen ist der Detail Button nun auf der linken Seite zu finden. Dies ermöglicht vor allem auf kleineren Bildschirmen einen schnelleren Zugriff auf Detailinformationen.

Anträge: Mehr Informationen zum zugehörigen Auftrag

Ab sofort können alle Nutzer in der Antragsliste direkt auf zugehörige Aufträge zugreifen und so alle relevanten Informationen des Auftrags einsehen. Klicken Sie hierfür auf die blau verlinkte Auftrags ID.

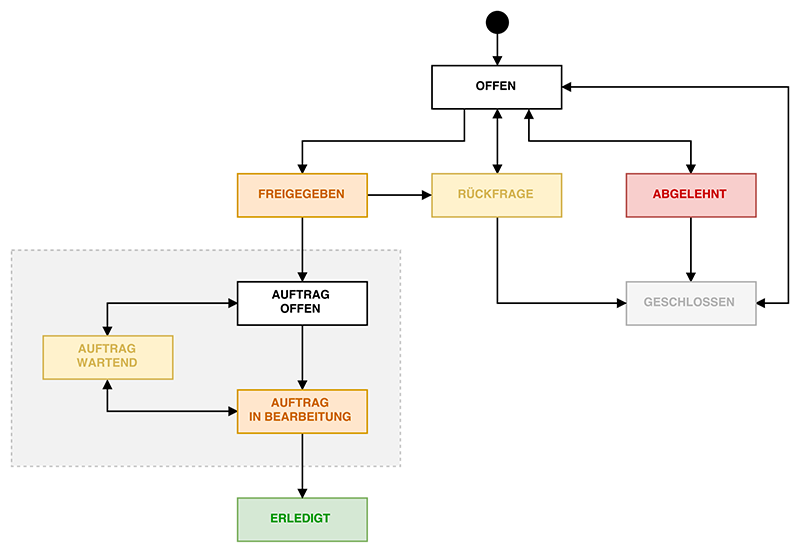
Anträge: Status vereinheitlicht

Bisher konnte der Status von Anträgen nur getrennt vom Auftragsstatus eingesehen werden. Wir haben den Status nun vereinheitlicht, so dass der Status über die gesamte Prozesskette verständlich und zentral abgebildet ist.

Aufträge: Kennzeichnung von Intervallaufträgen

Intervallaufträge sind jetzt mit einem Symbol gekennzeichnet und können gesondert gefiltert werden.

Aktivität: Detaillierter Änderungsverlauf

Wenn ein Antrag oder Auftrag geändert wird, werden diese Änderungen nun detailliert in der Aktivität aufgelistet.

Zurück

© 2015-2025 upkeepr UG (haftungsbeschränkt). Alle Rechte vorbehalten.